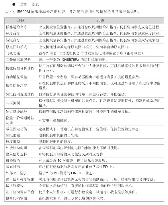
IS620M系列伺服驅動器產品是匯川技術研制的高性能中小功率交流伺服驅動器。該系列產品功率范圍為100W—7.5KW,物理層采用10Mbps的RS485通訊接口,支持MECHATROLINK-II通訊協議,配合上位機控制器(如新代系統、基恩士PLC等)可實現多臺伺服驅動器聯網運行。620M系列產品提供了剛性表設置、慣量辨識、機械特性分析及振動抑制功能,使伺服驅動器簡單易用。配合包括小慣量、中慣量的MS1系列高響應伺服電機(電機搭配23位多圈絕對值編碼器),運行安靜平穩,定位控制更加精準。適用于半導體制造設備、貼片機、印刷電路板打孔機、搬運機械、食品加工機械、機床、



掃描二維碼